拼多多之错拼多多之恶拼多多出生自带邪恶
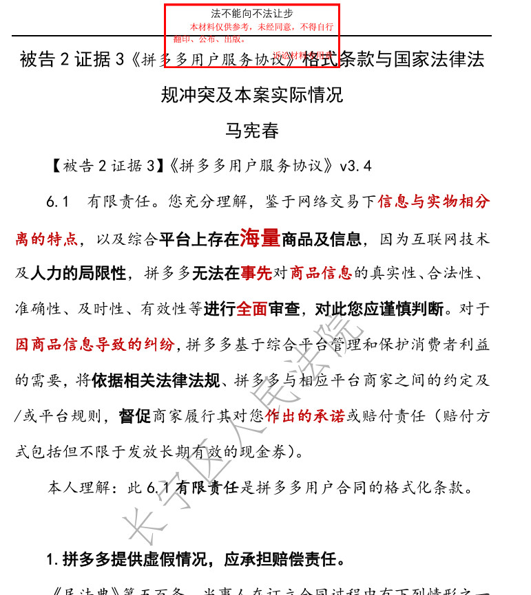
3.一审认定三百万违约金不属于合同条款,《光盘》能证明相反。
长宁区人民法院终于还是来信了
上海官宣的优秀法官水平堪忧——以网红法官..
最高人民法院工作报告全文 ——2026年3月9..
邓鑫法官允许无合法身份的拼多多代理人参与..
思想引领丨两会上,总书记这样谈全面依法治..
第十四届全国人民代表大会第四次会议政府工..
李强在政府工作报告中指出,深入推进依法行..
对邓鑫法官在上海高级法院公众号文章涉嫌侵..
关于邓鑫法官在(2023)沪0105民初34997号案..